
王者宝宝
  
- 我的身份
- 患者
- 就诊医院
- 深圳北大医院
- 主治医生
- 陈涓涓
- 患者分型
- 多发性硬化MS
- 行走距离
- 完全正常
|
双丞之母
发表于 2026-1-13 11:36:37
来自手机
|
显示全部楼层
来自: 中国
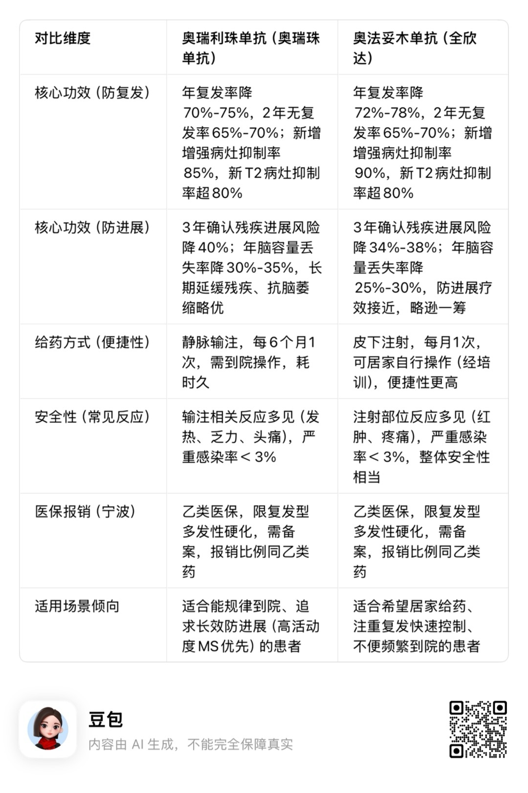
目前已有多项头对头研究和真实世界数据,对奥瑞利珠单抗(奥瑞珠单抗)与奥法妥木单抗在复发型多发性硬化(RMS)的防复发、防进展疗效进行了对比,核心结论如下:
一、防复发疗效对比
1. 年复发率(ARR)
◦ 头对头研究(ORATORIO 扩展研究 vs ALITHIOS 研究)显示,奥瑞利珠单抗可使 RMS 患者 ARR 降低约70%-75%;
◦ 奥法妥木单抗可使 ARR 降低约72%-78%,二者在降低复发频率上疗效相当,无统计学显著差异。
◦ 真实世界数据中,两种药物的 2 年无复发率均可达65%-70%,长期复发控制效果接近。
2. 影像学复发(新 T2 病灶/增强病灶)
◦ 奥法妥木单抗对新增脑内增强病灶的抑制率(约90%)略高于奥瑞利珠单抗(约85%);
◦ 二者对新 T2 病灶的年发生率降低幅度均在 80% 以上,差异无临床意义。
二、防疾病进展疗效对比
1. 残疾进展(EDSS 评分)
◦ 3 年随访数据显示,奥瑞利珠单抗可使确认的残疾进展(CDP)风险降低约40%;
◦ 奥法妥木单抗对 CDP 风险的降低幅度为34%-38%,略低于奥瑞利珠单抗,但差异未达统计学显著性。
◦ 对于高活动度 RMS 患者,奥瑞利珠单抗在延缓 EDSS 评分升高的长期获益上,数据表现更优。
2. 脑萎缩(脑容量丢失)
◦ 奥瑞利珠单抗可使年脑容量丢失率降低约30%-35%;
◦ 奥法妥木单抗的年脑容量丢失抑制率为25%-30%,在延缓脑实质萎缩方面,奥瑞利珠单抗略占优势。
三、其他关键差异
• 给药方式:奥瑞利珠单抗为静脉输注(每 6 个月 1 次),奥法妥木单抗为皮下注射(每月 1 次),后者便捷性更高;
• 安全性:二者严重感染发生率相近(均<3%),奥法妥木单抗注射部位反应略多,奥瑞利珠单抗输注相关反应更常见。
⚠️ 提示:疗效差异需结合患者个体情况(如疾病活动度、给药偏好、合并症)综合判断,最终方案需由神经科专科医生制定 |
|